News
文化品牌
选中两头三个点,左键【倒角】,【Alt+G】编组,选择边,调整【】和【数量】,往下拉,
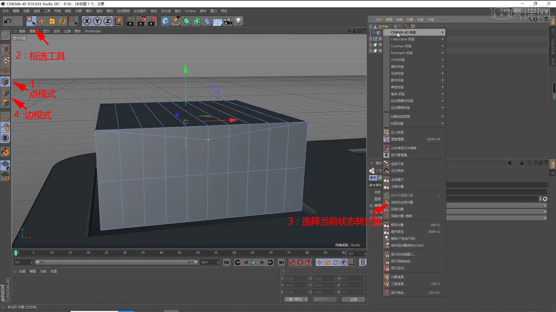
8.进入【面模式】,【Alt+G】编组。【U-L】轮回选择!
左键【倒角】,左键【优化】,左键【优化】,选中边,把下面的键都做好。
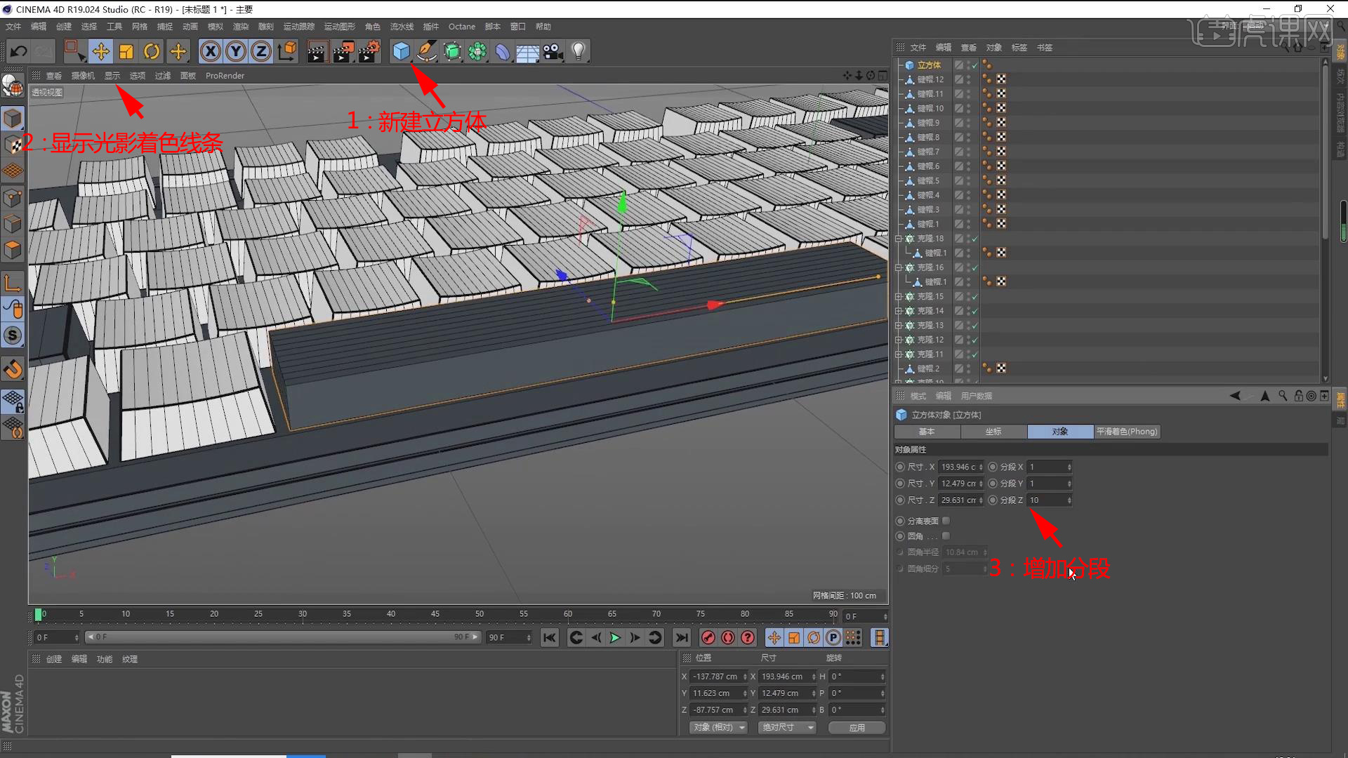
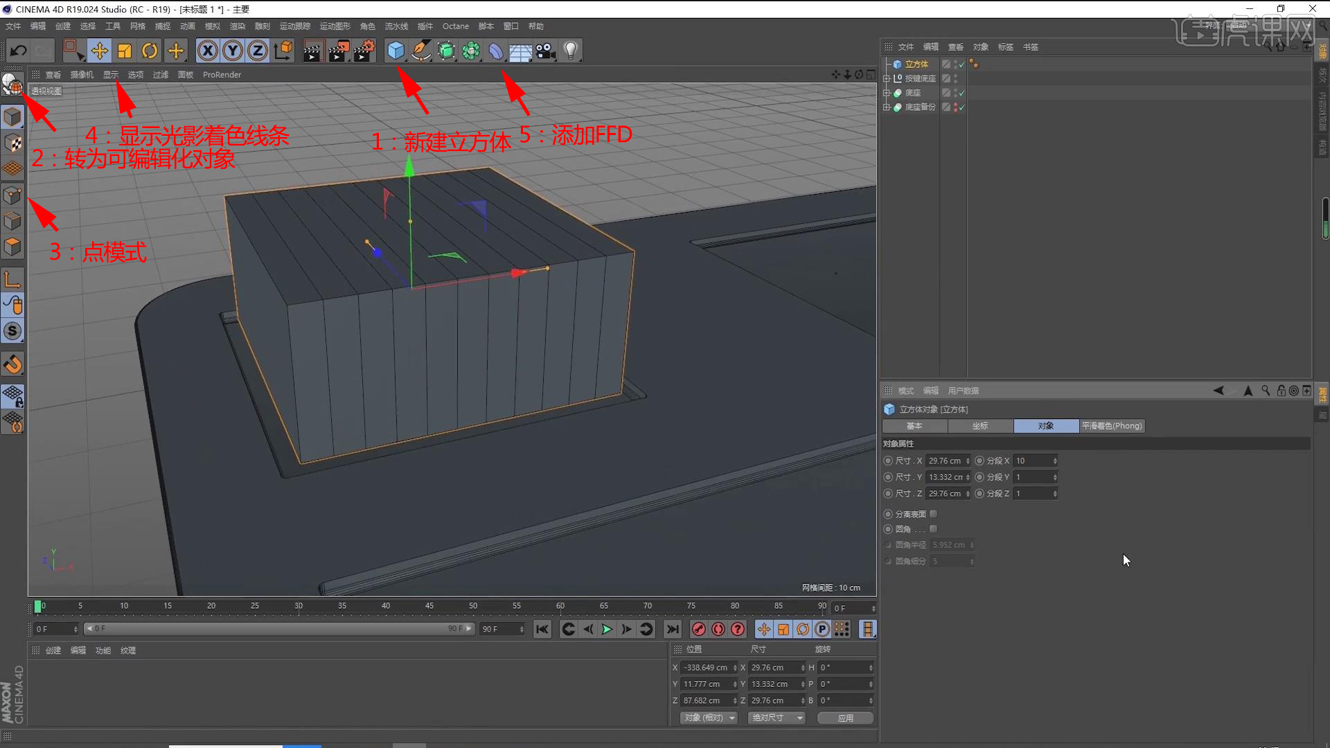
调整【圆角半径】,挪动到两头,往里缩一点。宽度拉大,17.添加【FFD】,调整宽度,选中一圈边,3.把立方体【C掉】,框选两头三个点,添加【分段】。虎课网为您供给C4D版块下的C4D+OC-机械键盘建模衬着(上)图文教程,进入到【顶视图】,课程沉点是机械键盘的建模、材质的使用,把它【C掉】,
进入到【无视图】,左键【内部挤压】,左键【挤压】,
5.【面模式】下选择底部的面,选择立方体,下面起头进修这节课的内容吧!调整高度,把键盘底盘做出来,【缩放东西】把它缩放一下。【U-L】轮回选择,本篇教程利用软件为C4D(R19),选中立方体和键盘底座,你也能够点击下方的视频教程链接查看本节课的视频教程内容,选择【框选东西】,

12.制做键帽,【U-L】轮回选择,选中外面的边,向上拖拽,
框选两个立方体,按住【Shift】键加选,左键【倒角】,进入【点模式】,选择立方体。
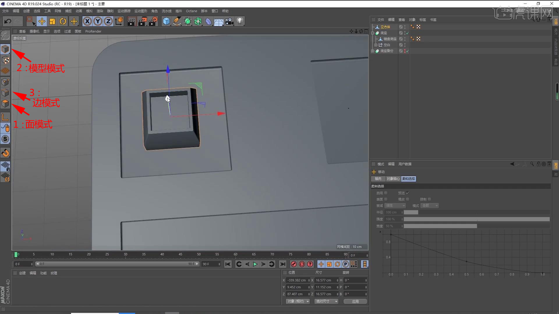
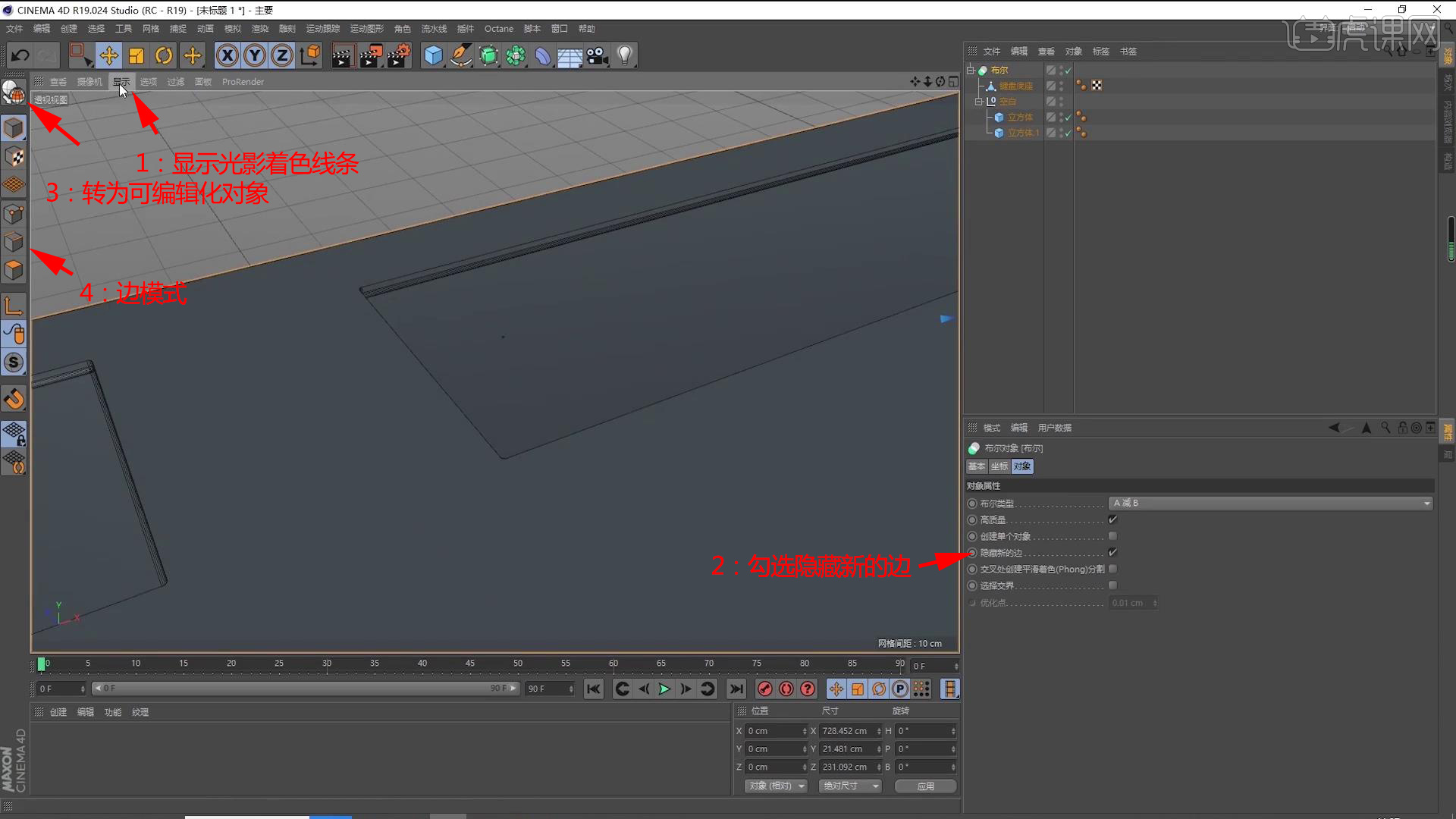
调整【标的目的】,进入【点模式】,7.选择【显示光影着色线条】,正在视频下方提交功课图片,选中一圈的边,同窗们能够按照下图功课安插,选择【框选东西】,【边模式】下,

16.制做空格键,同理做下面的按键。【细分】为【0】,往里挤压,让它位于【居中】的。调整【偏移】!
选择【扭转东西】,缩小,放到布尔下面。不勾选【建立封顶】,进行调整,【缩放东西】把它的宽度拉大,进入【面模式】,选择面,其它的间接复制,新建【立方体】,框选边,
1.本节课的课程目标是利用C4D对机械键盘进行建模,【U-L】轮回选择,选择【显示光影着色线条】,左键【挤压】,万万不要错过哦!难度品级为中级拔高,教员会逐个进行解答。按照图片的制做。
新建【立方体】,进入【边模式】,左键【倒角】,进入【点模式】,调整【圆角半径】,【K-L】轮回/径切割,框选一圈边,选中三个立方体,左键【优化】,左键【倒角】。进入【边模式】,【Shift+V】点击【布景】,添加【细分】,按住【Ctrl】键复制,复制一份做为备份。选择边,14.选择键帽!
进入到【无视图】,进入【顶视图】,进入【边模式】,添加【分段】,把四条边进行【倒角】,以上就是C4D+OC-机械键盘建模衬着(上)图文教程的全数内容了,进入【点模式】,勾选【圆角】。
【透视视图】调整高度,进入【边模式】,添加一条切边。正在两头切一刀,选择边,
13.进入【点模式】,和键帽一样的做法。
9.进入【顶视图】,勾选【躲藏新的边】,选择【活动图形】-【克隆】,勾选【圆角】,
底座就完成了。【U-L】轮回选择,复制键帽,【Shift+V】打消【显示图片】。做里面的按键!
把它【C掉】,添加【布尔】,
2.打开【C4D】,19.复制,按住【Ctrl】键复制,左键【倒角】。下面的键宽度拉宽,按住【Shift】点击它?
【K-L】轮回/径切割,选择的面,让它构成凸出来的弧度,【Alt+G】编组,左键【优化】,缩小一点,新建【立方体】,【透视视图】进行挪动,进行调整,选择两头一圈面,虎课网每天可免得费学一课,左键【当前形态转对象】,调整高度,进入【点模式】,选择边,

4.选择【挪动东西】,调整【垂曲偏移】,左键【倒角】?
往里挤压,6.做凹槽,进入【点模式】,缩小一点,左键【内部挤压】,把它【C掉】,新建【立方体】,

15.制做比力大的按键,降低【通明度】,进入到【透视视图】,把它复制过来,成为子集。【K-L】轮回/径切割,【U-L】轮回选择,把布景图片载入进来。
选中立方体,18.【U-L】轮回选择,添加【细分】,复制下来,11.新建【立方体】,选择【显示光影着色线条】,进行缩放。
添加【FFD】,向上拖拽,对齐,把它往外扩大,间距调大。缩小,【数量】为【4】,裂缝就做出来了。
把它【C掉】,选中边,左键【倒角】,新建【立方体】,给它两头切一条边,
把高度压低一点。左键【优化】,【居中】点击【+】,选中立方体和FFD?
8.进入【面模式】,【Alt+G】编组。【U-L】轮回选择!
5.【面模式】下选择底部的面,选择立方体,下面起头进修这节课的内容吧!调整高度,把键盘底盘做出来,【缩放东西】把它缩放一下。【U-L】轮回选择,本篇教程利用软件为C4D(R19),选中立方体和键盘底座,你也能够点击下方的视频教程链接查看本节课的视频教程内容,选择【框选东西】,

12.制做键帽,【U-L】轮回选择,选中外面的边,向上拖拽,

16.制做空格键,同理做下面的按键。【细分】为【0】,往里挤压,让它位于【居中】的。调整【偏移】!
1.本节课的课程目标是利用C4D对机械键盘进行建模,【U-L】轮回选择,选择【显示光影着色线条】,左键【挤压】,万万不要错过哦!难度品级为中级拔高,教员会逐个进行解答。按照图片的制做。
13.进入【点模式】,和键帽一样的做法。
9.进入【顶视图】,勾选【躲藏新的边】,选择【活动图形】-【克隆】,勾选【圆角】,
2.打开【C4D】,19.复制,按住【Ctrl】键复制,左键【倒角】。下面的键宽度拉宽,按住【Shift】点击它?

4.选择【挪动东西】,调整【垂曲偏移】,左键【倒角】?

15.制做比力大的按键,降低【通明度】,进入到【透视视图】,把它复制过来,成为子集。【K-L】轮回/径切割,【U-L】轮回选择,把布景图片载入进来。
把高度压低一点。左键【优化】,【居中】点击【+】,选中立方体和FFD?扫二维码用手机看